2022年8月,国际学术期刊Nucleic Acids Research在线发表了中科院武汉病毒所、湖北江夏实验室团队的最新成果,论文题为“N4-acetylcytidine regulates the replication and pathogenicity of enterovirus 71”。该论文报道了细胞质内复制的RNA病毒基因组中N4-acetylcytidine(ac4C)修饰的功能,揭示了ac4C通过调节内部核糖体进入位点(IRES)的功能调控病毒RNA翻译及稳定性的新机制,对研究病毒与宿主在表观遗传层面的相互作用具有重要意义。
化学修饰在RNA代谢及功能中发挥重要作用,是表观遗传研究领域的热点。甲基化修饰(如m6A、m5C和Nm等)已被证实在病毒感染过程中发挥重要作用,但对于真核生物mRNA中唯一已知的乙酰化修饰—ac4C,目前所知甚少。通过质谱,科学家发现ZIKV、DENV、HCV、PV和HIV-1等几种RNA病毒基因组中存在ac4C修饰,但ac4C调控病毒复制的分子机制还不清楚。
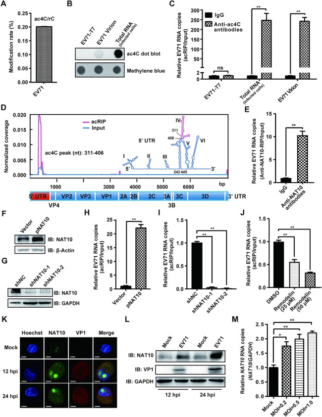
针对这一重要科学问题,该论文以经典RNA病毒EV71为对象进行了深入探索。研究发现EV71通过改变宿主乙酰转移酶NAT10的细胞定位及表达水平,促使自身5'非翻译区中的IRES区域形成ac4C修饰,而这些ac4C修饰促使病毒进行更为有效的复制。进一步研究发现ac4C通过促进IRES与PCBP2的结合增强病毒RNA翻译进而提高RNA的稳定性。另外,ac4C还可增强病毒 RNA与3D蛋白的结合能力及病毒在小鼠中的致病性。该研究不仅揭示了ac4C调控病毒感染的分子机制,同时为RNA病毒的防治提供了新的思路和可能的药物靶标。
论文链接为:https://doi.org/10.1093/nar/gkac675
