2023年1月,国际学术期刊Journal of Photochemistry & Photobiology, B: Biology在线发表了湖北大学、湖北江夏实验室团队的最新成果,论文题为“Development of novel hydrogen sulfide depletion aided platform for photodynamic therapy with enhanced anticancer performance”。该研究设计了一种安全有效的具有识别硫化氢(H2S)和光动力活性双重功能的新型光动力治疗(PDT)平台。
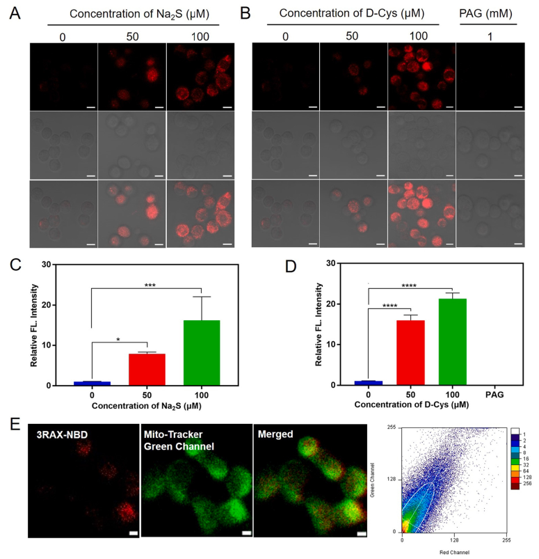
H2S作为一种重要的基本气体传输物质调节各种生物过程,而不可控制的H2S本质上与多种疾病(包括癌症)的发生发展有关。PDT作为一种侵入性肿瘤治疗技术也引起了人们的广泛关注。由于增加的H2S在癌症中起着关键作用,整合H2S耗竭/识别和PDT是提高抗癌效率的有效策略。该研究设计了一种通过3RAX和NBD化学连接实现的H2S耗竭辅助PDT平台(3RAX-NBD),该平台可以通过原位照射有效杀死多种癌症细胞,且对4T1荷瘤小鼠有显著的抗癌作用,无明显毒副作用。该研究设计的平台可以为研究H2S在疾病中的关键作用提供一个强大的工具,也可以为癌症治疗提供一个有希望的候选方案。
论文链接为:https://doi.org/10.1016/j.jphotobiol.2022.112646
