2022年11月,国际学术期刊Journal of Medical Virology在线发表了中科院武汉病毒所、湖北江夏实验室团队的最新成果,论文题为“SFTS bunyavirus NSs protein sequestrates mTOR into inclusion bodies and deregulates mTOR-ULK1 signaling, provoking pro‐viral autophagy”。该研究提高了我们对病毒自噬相互作用的认知,也可能为从自噬的角度设计针对严重发热伴血小板减少综合征布尼亚病毒(SFTSV)和相关病毒的精准抗病毒疗法提供新的线索。
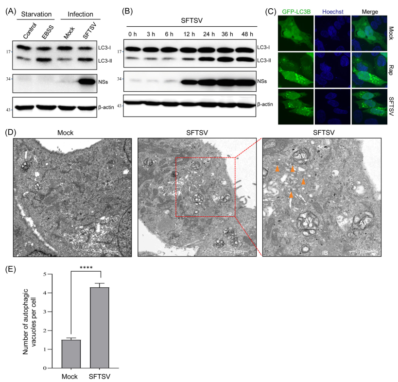
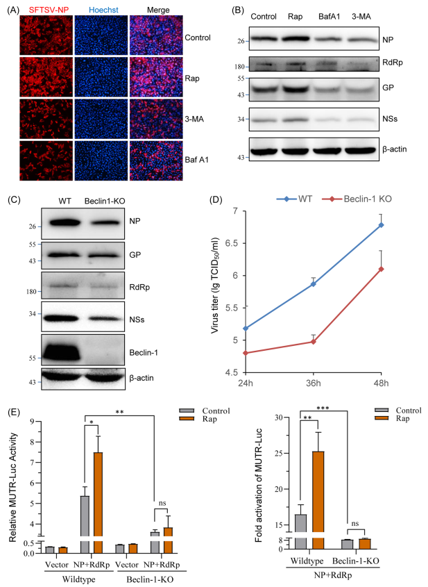
除了维持细胞内稳态,自噬正成为宿主防御多种感染的关键角色。该研究以SFTSV为模型,提出了一种新的病毒机制。SFTSV感染触发自噬,导致完全的自噬通量。从机理上讲,该研究发现SFTSV的非结构蛋白(NSs)通过靶向其激酶结构域与自噬的关键调节因子mTOR相互作用,并将mTOR捕获到NSs自身诱导的病毒包涵体(IBs)中。药理学实验和Beclin-1敲除实验结果证明,自噬反过来增强了SFTSV的感染和传播。基因组报告系统揭示了SFTSV核糖核蛋白的活性可以通过自噬来增强。该研究还发现SFTSV相关布尼亚病毒的NSs蛋白具有靶向mTOR的保守功能。该研究揭示了一种通过与mTOR相互作用诱导前病毒自噬的策略,将mTOR隔离到IBs中,从而激发下游ULK1途径,这为病毒操纵自噬提供了一种新的模式,并可能有助于针对SFTSV和相关病原体的特异性抗病毒治疗的未来发展。
论文链接为:https://doi.org/10.1002/jmv.28371
